转-【SaltStack源码分析任】务处理机制
原文地址:http://jackywu.github.io/articles/saltstack%E6%BA%90%E7%A0%81%E5%88%86%E6%9E%90/
1. 前言
- 本代码分析基于 saltstack-2015.8 版本
- saltstack中大量使用了ZeroMQ,所以需要预先储备 ZeroMQ方面的知识
- 本文以运行
salt '*' test.ping场景为例研究任务的处理机制。
2. 概念解释
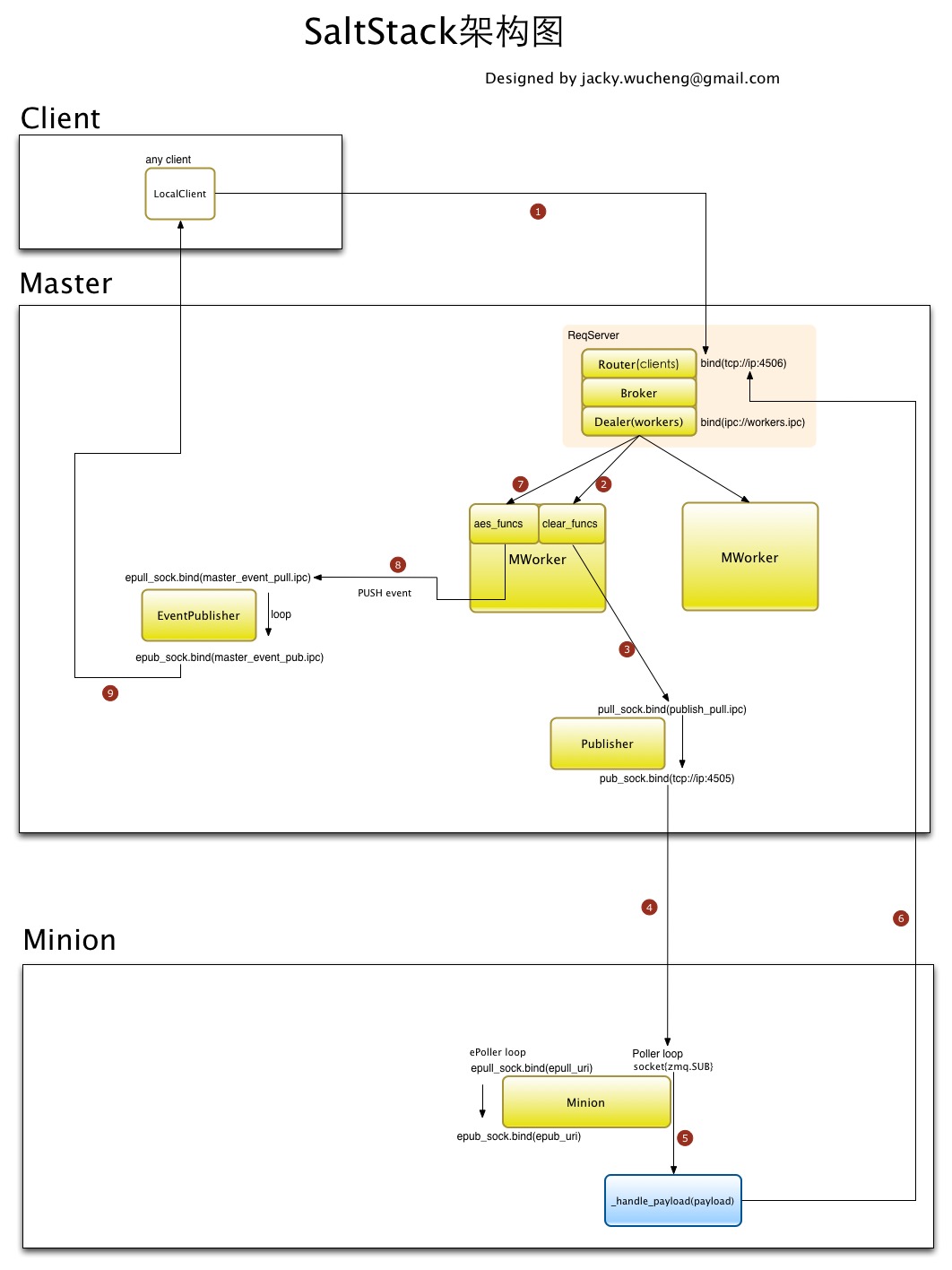
Salt Client
运行在Salt Master上,给Master发送请求,并且得到结果返回的LocalClient类。
Salt Master有几个重要的类
- Publisher:给Minion发送指令
- EventPublisher:Master上的事件发布总线
- MWorkers:Salt Master的工作进程
- ReqServer:实现了一个MWorkers的多进程模型。接收Salt Client的请求或者Minion返回的结果,发送给MWorker去处理
3. 任务处理机制
- 在Master上运行
salt '*' test.ping, 原理是通过SaltClient提交任务到ReqServer的TCP:4506端口,并且监听在EventPublisher上获取结果。 - ReqServer实现了一个MWorkers多进程模型。ReqServer收到请求后发给其中一个MWorker进行处理。
- MWorker做权限检查后将任务加密发送给Publisher,并且把这个事件发送给EventPublisher。
- 所有Minion都事先连接到了Publisher的
TCP:4505端口上,获取到任务后解密处理。Minion处理完毕后将结果发送到Master的ReqServer的TCP:4506端口。 - ReqServer又把这个结果发给了其中一个MWorker进行处理。
- MWorker拿到结果后进行解密,然后发送到EventPublisher。
- 此时SaltClient监听在EventPublisher上等待获取结果,碰到结果来了或者超时,命令行返回。
3.1. 任务流程图

3.2. 提交任务
- 入口
salt/scripts/salt.py - 调用
salt/salt/scripts.py: salt_main() - 调用
salt/salt/cli/salt.py: SaltCMD:run()- 判断是否为异步任务,若是,
jid = local.cmd_async(**kwargs) - 若否,则进行同步执行
- 判断是否为异步任务,若是,
- 同步执行
#
for full_ret in local.cmd_cli(**kwargs):
ret_, out, retcode = self._format_ret(full_ret)
ret.update(ret_)local.cmd_cli调用salt/salt/client/__init__.py: LocalClient:cmd_cli()cmd_cli()调用pub_data = self.run_job()->self.pub()往ReqServer的ret_port:tcp4506端口提交任务请求。
#
def pub():
master_uri = 'tcp://' + salt.utils.ip_bracket(self.opts['interface']) + \
':' + str(self.opts['ret_port'])
channel = salt.transport.Channel.factory(self.opts,
crypt='clear',
master_uri=master_uri)
try:
payload = channel.send(payload_kwargs, timeout=timeout)
except SaltReqTimeoutError:
raise SaltReqTimeoutError(
'Salt request timed out. The master is not responding. '
'If this error persists after verifying the master is up, '
'worker_threads may need to be increased.'
)这里的salt.transport.Channel.factory最终会被实例化为AsyncZeroMQReqChannel,而且实例化的参数中有crypt='clear', 这就意味着,LocalClient给Master发送的消息都是Clear的,也就是未AES加密的。
任务内容的组装在salt/client/__init__.py的def _prep_pub方法里。其中cmd: 'publish'会在接下来的流程里用到。
#
def _prep_pub():
...
payload_kwargs = {'cmd': 'publish',
'tgt': tgt,
'fun': fun,
'arg': arg,
'key': self.key,
'tgt_type': expr_form,
'ret': ret,
'jid': jid}最终在payload外包装上'enc': 'clear'是在AsyncZeroMQReqChannel 里的send方法实现的,然后调用_crypted_transfer函数里加上。
#
@tornado.gen.coroutine
def send(self, load, tries=3, timeout=60):
'''
Send a request, return a future which will complete when we send the message
'''
if self.crypt == 'clear':
ret = yield self._uncrypted_transfer(load, tries=tries, timeout=timeout)
else:
ret = yield self._crypted_transfer(load, tries=tries, timeout=timeout)
raise tornado.gen.Return(ret)最终提交到4506端口的数据变成了类似这样的:
#
{'enc': 'clear',
'load': {'arg': [],
'cmd': 'publish',
'fun': 'test.ping',
'jid': '',
'key': 'alsdkjfa.,maljf-==adflkjadflkjalkjadfadflkajdflkj',
'kwargs': {'show_jid': False, 'show_timeout': False},
'ret': '',
'tgt': 'client.jacky.com',
'tgt_type': 'glob',
'user': 'sudo_vagrant'}}- 提交完任务后,
cmd_cli()就调用self.get_cli_event_returns() - 调用
self.get_iter_returns()- 判断是否是MoM结构,若是
ret_iter = self.get_returns_no_block('(salt/job|syndic/.*)/{0}'.format(jid), 'regex') - 若否,
ret_iter = self.get_returns_no_block('salt/job/{0}'.format(jid))
- 判断是否是MoM结构,若是
self.get_returns_no_block中
#
while True:
raw = self.event.get_event(wait=0.01, tag=tag, match_type=match_type, full=True, no_block=True)
yield raw- 调用了
salt/utils/event.py:SaltEvent:get_event(),get_event又调用了_get_event(), 在里面其以SUB的角色连接到了EventPublish监听任务结果的消息。
提交的任务的event内容是
#
[DEBUG ] Sending event - data = {'tgt_type': 'glob', 'jid': '20151123220104386580', 'tgt': 'client.jacky.com', '_stamp'
: '2015-11-23T14:01:04.386948', 'user': 'sudo_vagrant', 'arg': [], 'fun': 'test.ping', 'minions': ['client.jacky.com']}这是salt命令后提交任务的debug输出
#
[root@master base]# salt 'client.jacky.com' test.ping -l debug
[DEBUG ] Reading configuration from /etc/salt/master
[DEBUG ] Missing configuration file: /root/.saltrc
[DEBUG ] Configuration file path: /etc/salt/master
[WARNING ] Insecure logging configuration detected! Sensitive data may be logged.
[DEBUG ] Reading configuration from /etc/salt/master
[DEBUG ] Missing configuration file: /root/.saltrc
[DEBUG ] MasterEvent PUB socket URI: ipc:///var/run/salt/master/master_event_pub.ipc
[DEBUG ] MasterEvent PULL socket URI: ipc:///var/run/salt/master/master_event_pull.ipc
[DEBUG ] Initializing new AsyncZeroMQReqChannel for ('/etc/salt/pki/master', 'master.jacky.com_master', 'tcp://127.0.0.1:4506', 'clear')
[DEBUG ] LazyLoaded config.option
[DEBUG ] get_iter_returns for jid 20151124092621201574 sent to set(['client.jacky.com']) will timeout at 09:26:26.241828
[DEBUG ] jid 20151124092621201574 return from client.jacky.com
client.jacky.com:
True
[DEBUG ] jid 20151124092621201574 found all minions set(['client.jacky.com'])3.3. ReqServer实现的多进程模型
ReqServer的启动入口在salt/master.py里。
#
req_channels = []
for transport, opts in iter_transport_opts(self.opts):
chan = salt.transport.server.ReqServerChannel.factory(opts)
chan.pre_fork(self.process_manager)
req_channels.append(chan)利用ReqServerChannel的工厂函数实例化ZeroMQ或Raet等其他协议的通信通道,具体的实现在salt/transport/zeromq.py里。 chan.pre_fork(self.process_manager) -> process_manager.add_process(self.zmq_device), 在zmq_device实现了Router+Dealer的模型,并且Client(Router)绑定了tcp://ip:4506端口,Worker(Dealer)根据ipc_mode的配置绑定了tcp://127.0.0.1:4515或者ipc://workers.ipc。
#
while True:
try:
zmq.device(zmq.QUEUE, self.clients, self.workers)
except zmq.ZMQError as exc:
if exc.errno == errno.EINTR:
continue
raise exczmq.device对clients和worker之间的消息传递进行了代理。
#
for ind in range(int(self.opts['worker_threads'])):
self.process_manager.add_process(MWorker,
args=(self.opts,
self.master_key,
self.key,
req_channels,
),
)
self.process_manager.run()根据配置文件里worker_threads 的配置启动相应个数的MWorker。
关于ZeroMQReqServerChannel的实现在salt/transport/zeromq.py中。客户端会通过AsyncReqMessageClient往Router:4506端口提交请求。MWorker继承自multiprocessing.Process,每个MWorker被创建的时候都传入了req_channels ,在run()方法里调用了self.__bind(), 通过post_fork()创建了REP类型的连接到Dealer上,等待处理任务。
#
def __bind(self):
'''
Bind to the local port
'''
# using ZMQIOLoop since we *might* need zmq in there
zmq.eventloop.ioloop.install()
self.io_loop = zmq.eventloop.ioloop.ZMQIOLoop()
for req_channel in self.req_channels:
req_channel.post_fork(self._handle_payload, io_loop=self.io_loop) # TODO: cleaner? Maybe lazily?
self.io_loop.start()至此,这样一个多进程模型就创建完毕。(该图来自ZeroMQ官网)

3.4. MWorker的处理逻辑
MWorker的启动入口在salt/master.py里。
程序入口是run()方法。设置了self.clear_funcs和self.aes_funcs方法,并且调用__bind方法,通过post_fork()传入了self._handle_payload任务处理函数,并且创建了REP类型的连接到Dealer上,等待处理任务。
#
def __bind(self):
'''
Bind to the local port
'''
# using ZMQIOLoop since we *might* need zmq in there
zmq.eventloop.ioloop.install()
self.io_loop = zmq.eventloop.ioloop.ZMQIOLoop()
for req_channel in self.req_channels:
req_channel.post_fork(self._handle_payload, io_loop=self.io_loop) # TODO: cleaner? Maybe lazily?
self.io_loop.start()post_fork()里调用ZeroMQReqServerChannel或者其他ReqServerChannel的实现,以ZeroMQReqServerChannel的post_fork为例,处理任务的入口在这几行代码, 设置了任务处理函数 payload_handler。self.handle_message是MWorker在接收到消息时的一个回调函数,在里面调用了payload_handler去处理任务。
#
salt.transport.mixins.auth.AESReqServerMixin.post_fork(self, payload_handler, io_loop)
self.stream = zmq.eventloop.zmqstream.ZMQStream(self._socket, io_loop=self.io_loop)
self.stream.on_recv_stream(self.handle_message)通过_handle_payload方法,我们可以看到cmd: 'publish', 那么MWorker就会调用self._handle_clear.publish方法,将任务load发送到PubServerChannel的PULL接口。
#
@tornado.gen.coroutine
def _handle_payload(self, payload):
'''
The _handle_payload method is the key method used to figure out what
needs to be done with communication to the server
Example cleartext payload generated for 'salt myminion test.ping':
{'enc': 'clear',
'load': {'arg': [],
'cmd': 'publish',
'fun': 'test.ping',
'jid': '',
'key': 'alsdkjfa.,maljf-==adflkjadflkjalkjadfadflkajdflkj',
'kwargs': {'show_jid': False, 'show_timeout': False},
'ret': '',
'tgt': 'myminion',
'tgt_type': 'glob',
'user': 'root'}}
:param dict payload: The payload route to the appropriate handler
'''
key = payload['enc']
load = payload['load']
ret = {'aes': self._handle_aes,
'clear': self._handle_clear}[key](load)
raise tornado.gen.Return(ret)
def _handle_clear(self, load):
'''
Process a cleartext command
:param dict load: Cleartext payload
:return: The result of passing the load to a function in ClearFuncs corresponding to
the command specified in the load's 'cmd' key.
'''
log.trace('Clear payload received with command {cmd}'.format(**load))
if load['cmd'].startswith('__'):
return False
return getattr(self.clear_funcs, load['cmd'])(load), {'fun': 'send_clear'}3.5. Publisher实现的Pub-Sub任务分发机制
Publisher的入口在salt/master.py里。
在Master的启动过程中start()函数里,创建了PubServerChannel,根据传入参数不同创建ZeroMQPubServerChannel或者其他协议的实现,具体的实现在salt/transport/zeromq.py里。这里以PubServerChannel为例。
#
for transport, opts in iter_transport_opts(self.opts):
chan = salt.transport.server.PubServerChannel.factory(opts)
chan.pre_fork(process_manager)
pub_channels.append(chan)
#
def pre_fork(self, process_manager):
'''
Do anything necessary pre-fork. Since this is on the master side this will
primarily be used to create IPC channels and create our daemon process to
do the actual publishing
:param func process_manager: A ProcessManager, from salt.utils.process.ProcessManager
'''
process_manager.add_process(self._publish_daemon)实例化chan后,调用pre_fork方法,利用_publish_daemon方法启动新Daemon进程,监听了pull_uri, pub_uri,并且在while循环里将pull_uri接收到的任务转发到pub_uri里。
#
def _publish_daemon(self):
...
while True:
# Catch and handle EINTR from when this process is sent
# SIGUSR1 gracefully so we don't choke and die horribly
try:
package = pull_sock.recv()
unpacked_package = salt.payload.unpackage(package)
payload = unpacked_package['payload']
if self.opts['zmq_filtering']:
# if you have a specific topic list, use that
if 'topic_lst' in unpacked_package:
for topic in unpacked_package['topic_lst']:
# zmq filters are substring match, hash the topic
# to avoid collisions
htopic = hashlib.sha1(topic).hexdigest()
pub_sock.send(htopic, flags=zmq.SNDMORE)
pub_sock.send(payload)
# otherwise its a broadcast
else:
# TODO: constants file for "broadcast"
pub_sock.send('broadcast', flags=zmq.SNDMORE)
pub_sock.send(payload)
else:
pub_sock.send(payload)
except zmq.ZMQError as exc:
if exc.errno == errno.EINTR:
continue
raise excMWorker将任务提交到Publisher是在self._handle_clear.publish方法里实现的。
#
def publish():
...
# Send it!
self._send_pub(payload)
...
def _send_pub(self, load):
'''
Take a load and send it across the network to connected minions
'''
for transport, opts in iter_transport_opts(self.opts):
chan = salt.transport.server.PubServerChannel.factory(opts)
chan.publish(load)这里的chan就是ZeroMQPubServerChannel的实例,调用该实例的publish方法,将payload加密,然后发送给Publisher的pull_uri,即publish_pull.ipc端口。
#
payload = {'enc': 'aes'}
crypticle = salt.crypt.Crypticle(self.opts, salt.master.SMaster.secrets['aes']['secret'].value)
payload['load'] = crypticle.dumps(load)
...
pub_sock.connect(pull_uri)
...
pub_sock.send(self.serial.dumps(int_payload))
...这是Master上的debug输出
[DEBUG ] Sending event - data = {'_stamp': '2015-11-24T00:39:00.185467', 'minions': ['client.jacky.com']}
[DEBUG ] Sending event - data = {'tgt_type': 'glob', 'jid': '20151124083900185051', 'tgt': 'client.jacky.com', '_stamp': '2015-11-24T00:39:00.186134', 'user': 'sudo_vagrant', 'arg': [], 'fun': 'test.ping', 'minions': ['client.jacky.com']}
[INFO ] User sudo_vagrant Published command test.ping with jid 20151124083900185051
[DEBUG ] Published command details {'tgt_type': 'glob', 'jid': '20151124083900185051', 'tgt': 'client.jacky.com', 'ret': 'mysql', 'user': 'sudo_vagrant', 'arg': [], 'fun': 'test.ping'}
[INFO ] Got return from client.jacky.com for job 20151124083900185051
[DEBUG ] Sending event - data = {'fun_args': [], 'jid': '20151124083900185051', 'return': True, 'retcode': 0, 'success': True, 'cmd': '_return', '_stamp': '2015-11-24T00:39:00.303857', 'fun': 'test.ping', 'id': 'client.jacky.com'}3.6. Minion连接到Publisher获取和处理任务
Minion在启动过程中最终会进入tune_in方法,然后陷入无限循坏,不断处理任务和返回结果。实现在salt/minion.py里。
tune_in调用self.connect_masterconnect_master调用self.eval_master(self.opts, self.timeout, self.safe)eval_master中利用AsyncPubChannel的factory方法,根据不同参数实例化相应的pub_channel,这里以AsyncZeroMQPubChannel为例,具体的实现在salt/transport/zeromq.py里。
#
try:
pub_channel = salt.transport.client.AsyncPubChannel.factory(opts, **factory_kwargs)
yield pub_channel.connect()
conn = True
break
except SaltClientError:
msg = ('Master {0} could not be reached, trying '
'next master (if any)'.format(opts['master']))
log.info(msg)
continue调用AsyncZeroMQPubChannel的connect方法,以SUB的角色连接到Master的PUB端口4505。
# def connect(self): if not self.auth.authenticated: yield self.auth.authenticate() self.publish_port = self.auth.creds['publish_port'] self._socket.connect(self.master_pub)tune_in方法里,连接到Master之后,设置任务处理的回调函数
#
# add handler to subscriber
self.pub_channel.on_recv(self._handle_payload)- 在
pub_channel.on_recv其实就是AsyncZeroMQPubChannel.on_recv()方法,封装了对收到的message进行解密。
#
def on_recv():
@tornado.gen.coroutine
def wrap_callback(messages):
payload = yield self._decode_messages(messages)
if payload is not None:
callback(payload)self._decode_messages()调用了self._decode_payload()进行解密。见salt/transport/mixins/auth.py的class AESPubClientMixin(object)。
#
@tornado.gen.coroutine
def _decode_payload(self, payload):
# we need to decrypt it
log.trace('Decoding payload: {0}'.format(payload))
if payload['enc'] == 'aes':
self._verify_master_signature(payload)
try:
payload['load'] = self.auth.crypticle.loads(payload['load'])
except salt.crypt.AuthenticationError:
yield self.auth.authenticate()
payload['load'] = self.auth.crypticle.loads(payload['load'])
raise tornado.gen.Return(payload)self._handle_payload调用了_handle_decoded_payload,根据data['fun']的类型初始化target,接下来以target创建新的进程或者线程去处理这个任务(根据master里multiprocessing参数来判断是创建新进程还是线程)。具体处理逻辑在_thread_return或者_thread_multi_return里,这里以_thread_return为例。# if isinstance(data['fun'], tuple) or isinstance(data['fun'], list): target = Minion._thread_multi_return else: target = Minion._thread_return_thread_return中对任务进行处理,然后用minion_instance._return_pub返回结果给Master的4506端口。
#
try:
func = minion_instance.functions[data['fun']]
args, kwargs = load_args_and_kwargs(
func,
data['arg'],
data)
minion_instance.functions.pack['__context__']['retcode'] = 0
if opts.get('sudo_user', ''):
sudo_runas = opts.get('sudo_user')
if 'sudo.salt_call' in minion_instance.functions:
return_data = minion_instance.functions['sudo.salt_call'](
sudo_runas,
data['fun'],
*args,
**kwargs)
else:
return_data = func(*args, **kwargs)_return_pub方法中调用salt.transport.Channel的factory工厂方法实例化到master到连接,这里的channel就是AsyncZeroMQReqChannel,使用channel.send方法将结果发送。
#
def _return_pub():
...
channel = salt.transport.Channel.factory(self.opts)
...
try:
ret_val = channel.send(load, timeout=timeout)
except SaltReqTimeoutError:
msg = ('The minion failed to return the job information for job '
'{0}. This is often due to the master being shut down or '
'overloaded. If the master is running consider increasing '
'the worker_threads value.').format(jid)
log.warn(msg)
return ''这里的AsyncZeroMQReqChannel.send默认会使用aes加密的方式对消息进行发送。
#
@tornado.gen.coroutine
def send(self, load, tries=3, timeout=60):
'''
Send a request, return a future which will complete when we send the message
'''
if self.crypt == 'clear':
ret = yield self._uncrypted_transfer(load, tries=tries, timeout=timeout)
else:
ret = yield self._crypted_transfer(load, tries=tries, timeout=timeout)
raise tornado.gen.Return(ret)这是Minion上的debug输出
#
[INFO ] User sudo_vagrant Executing command test.ping with jid 20151124083900185051
[DEBUG ] Command details {'tgt_type': 'glob', 'jid': '20151124083900185051', 'tgt': 'client.jacky.com', 'ret': 'mysql', 'user': 'sudo_vagrant', 'arg': [], 'fun': 'test.ping'}
[INFO ] Starting a new job with PID 27556
[DEBUG ] LazyLoaded test.ping
[DEBUG ] Minion return retry timer set to 2 seconds (randomized)
[INFO ] Returning information for job: 20151124083900185051
[DEBUG ] Initializing new AsyncZeroMQReqChannel for ('/etc/salt/pki/minion', 'client.jacky.com', 'tcp://192.168.33.20:4506', 'aes')
[DEBUG ] Initializing new SAuth for ('/etc/salt/pki/minion', 'client.jacky.com', 'tcp://192.168.33.20:4506')3.7. SaltClient将结果返回
在3.1里讲到了Client以SUB的角色连接到了Master的EventPublisher上监听结果。自此,执行一个命令的闭环就完成了。
4. 小结
分析完这个流程,几点值得学习的地方是
- 如何利用ZeroMQ实现各种进程通信模型
- 如何用Python实现大型基础架构软件